近日,生物信息领域国际权威期刊、中科院分区二区、Cell子刊《Integrated edge information and pathway topology for drug-disease associations》(iScience)发表了开元计算机与大数据科学学院生物信息团队关于药物重定位预测方法研究进展。
论文题目为“Integrated edge information and pathway topology for drug-disease associations”(《一种基于边与通路拓扑结构信息的药物-疾病关联关系预测方法》)。Ky开元集团为论文的第一署名单位,计算机与大数据科学学院李先彬博士为论文第一作者兼通讯作者,温州医科大学附属第三医院林杰博士为通讯作者,合作者包括广州大学昝乡镇博士、计算机与大数据科学学院刘涛博士、董西伟副教授、淮北师范大学李奇璋博士、泰州学院鲍振申博士。
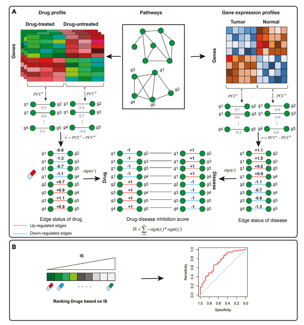
药物重定位是一种寻找已获批药物新治疗适应症的有效策略。目前,许多基于基因或通路层面的计算方法被提出以优先筛选抗癌候选药物。然而,这些方法忽视了基因间相互作用的变化。为突破这一局限,我们开发了一种基于边信息和通路拓扑结构的计算药物重定位方法(iEdgePathDDA)。首先,我们利用皮尔逊相关系数识别通路内药物诱导的基因互作边变化(drug-induced edges)和疾病相关的基因互作边变化(disease-related edges);其次,通过计算药物诱导边与疾病相关边间的抑制分数(inhibition score);最终依据所有疾病相关边的抑制得分对候选药物进行优先排序。案例研究表明,本方法基于CTD数据库成功识别了新的药物-疾病关联对。与现有方法相比,在结直肠癌、乳腺癌和肺癌数据集上,我们的方法在五项评价指标中均展现出更优越的性能。

方法流程图
结果表明,该方法在6个数据集上都具有良好的预测性能。最终,鲁棒性分析的结果证实了iEdgePathDDA的可靠性和可信度,并为其在未来研究中的应用提供了坚实的基础。
李先彬博士所在的生物信息团队近年来一直致力于生物信息方向研究,包括药物重定位预测方法、药物靶点预测、miRNA-疾病关联关系预测等应用,取得了很多研究成果。
该研究得到了国家自然科学基金项目的支持。
论文链接:10.1016/j.isci.2024.110025
计算机与大数据科学学院供稿
责编:李金玲 俞皓鸣 审核:邓安远 彭虎 汪浩